
This blog explores the integration of AI with “Simple Agility”, offering practical insights for organizations seeking to enhance their agile transformation journey through intelligent technologies.
Continue reading “AI Boosts Simple Agility”
This blog explores the integration of AI with “Simple Agility”, offering practical insights for organizations seeking to enhance their agile transformation journey through intelligent technologies.
Continue reading “AI Boosts Simple Agility”
This approach is about leveraging ideas from methodologies originally developed for manufacturing applied to knowledge work: Lean is about efficiency, Flow is about optimisation, and Theory of Constraints about improvement.
Continue reading “Beyond agile”
Agile has lost its soul. The soul lingers about finding a new home.
Continue reading “Agile is an empty box”
In most agile implementations I’ve been involved with, the following sequence is the most evident one “chose methodology – train/follow by the book – check for agility”, a typical push approach by which it is quite difficult to make sense as it is not necessarily suited to the organization’s operational reality.
Continue reading “Explaining simple agility”
The latest years as agility consultant and coach I came across some other particular cases which I have approached through the same lens as the cases in my previous post of The Good, The Bad, and The Ugly.
Continue reading “The good, the bad, the ugly – Part 2”
Simple agility is based on the understanding of some basic agility fundamentals and easing these into the team/organization ways of working. Making sense out of these fundamentals is the key to durable agility.
Continue reading “Simple agility”
SCENARIO
The organization has adopted new ways of working
Management needs info in order to commit, outwards and upwards.
The inevitable chain of guesses begins – time, scope and cost commitments.
Continue reading “Wishful lies”
If I was asked to simplify agility concepts to make sure absolute beginners (including detractors) could buy into the organization’s new ways of working, I would first avoid using the word agile (and lean too).
Continue reading “Popularizing agility”
Agility is all about priority, simplification, cooperation, ownership, value delivery, feedback, and continuous improvement. The test could help teams assess their agility and identify areas that may provide improvements.
Continue reading “Team agility litmus test”
Needs define value, needs generate value add activities, and needs drive flow efficiency.
Continue reading “The dynamics of value generation through needs”
If I was asked to transform an organisation to new ways of working (WoW); agility being the key word; and I was given an hour to complete the task ….
Continue reading “An agile transformation in an hour.”
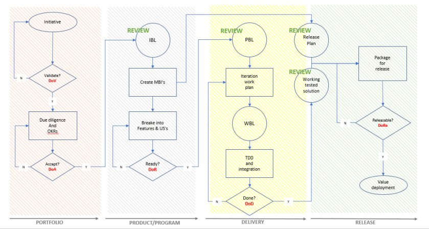
Business as well as technical initiatives flow through the value streams and the respective workflows in order to generate value outcomes.
Continue reading “Initiative to value delivery flow”
These concepts are all intimately related within the flow of value, as the value stream guides the way, workflows organize activities, the teams make value happen, and feedback loops allows for adjustment and pivoting.
Continue reading “Value stream, workflow, teams, and feedback loops”
The relationship among teams is a continuous dual loop of needs and outcomes, the basic links bettween the workflows of a value stream.
Continue reading “The dual loop of needs and outcomes”
This is about how lean and agile principles come together in support of an ecosystem that allows the organization and its teams to express new ways of work (WoW).
Continue reading “The lean/agile fabric”
While examining an agility initiative and implementation look out for good, bad and ugly practices and conditions that are affecting the agile environment.
Continue reading “The good, the bad, and the ugly”
The evolution towards agility is achieved through an iterative and adaptive approach: the why it should be done, is backed up by the because it needs to be done, in order to define the how to do it.
Continue reading “Outcome of an agile transition”

The Product Backlog (PBL) is an artifact, a collection of items (PBI’s) that describe the product value proposition and capabilities. It consists of large items that represent an idea (epics), other items that make the idea work (features) and value items that enable these to function (user stories).
Continue reading “Product Backlog Evolution”
Agile is about being able to adapt and respond to change quickly, and agility is constantly questioning how to improve the way you work and implementing incremental changes.
Continue reading “Agile basics”